细微之处见真情,点滴行动践初心。在五一国际劳动节即将来临之际,为回馈广大业主长期以来对物业工作的理解...
为深入传承中华优秀传统文化,厚植廉洁文化底蕴,锤炼党员干部党性修养与优良作风,4月23日上午,置业公...
为深化爱国主义教育与党性修养,传承中华优秀传统文化,切身感受企业改革发展蓬勃新气象,进一步丰富离退休...
4 月 17 日上午,置业公司召开 2026 年一季度经济运行分析会议暨二季度安委会扩大会议。公司领...
作者:经营管理部 文一凡
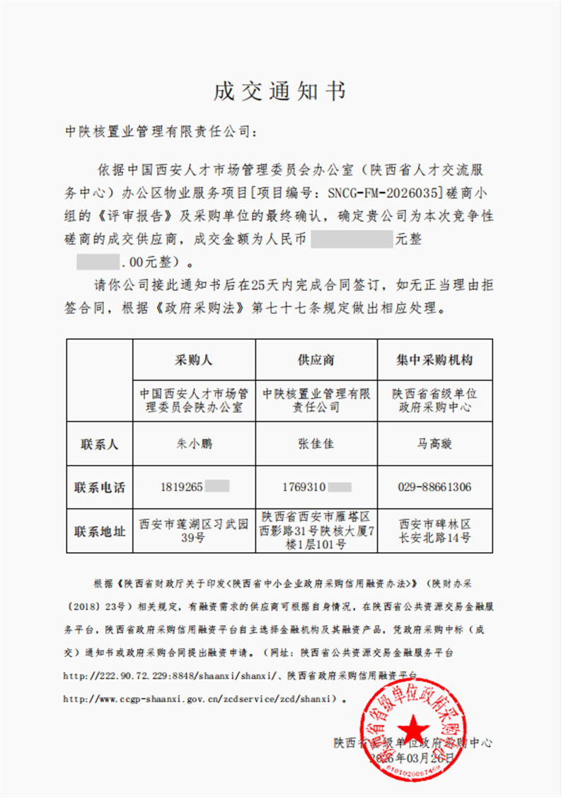
近日,中陕核置业管理有限责任公司市场拓展再传捷报,成功中标陕西省人才交流服务中心办公区物业服务项目,延续与甲方的深度合作,进一步彰显了公司在办公物业服务领域的专业实力与良好口碑。
陕西省人才交流服务中心是省级公共就业和人才服务核心阵地,该项目位于西安市莲湖区习武园39号,此次中标服务范围涵盖办公区域保洁、设施维护、后勤保障等全方位内容,中陕核置业公司在此次竞争性磋商招标中从众多竞争对手中脱颖而出并成功续标,既是对过往服务品质与综合实力的肯定,更是公司深耕政务服务市场、践行国企责任的关键一步。

中标后,中陕核置业公司将严格遵循甲方管理规范,推行精细化、标准化服务模式,依托专业团队和成熟体系,持续优化流程、强化保障,不断提升服务质量,不负甲方的信任与期望。
未来,置业公司将继续聚焦物业服务主业,提升核心竞争力,持续深耕政务、国企等重点服务领域,强化服务口碑,积极拓展重点领域合作,赋能公司高质量发展,打造“中陕核置业”优质服务品牌,为集团公司高质量发展贡献更大力量。